发布时间:2025-11-13
浏览次数:1254
来源:本站
春华秋实,岁物丰成。近日,江苏省陶研会第十七届“行知杯”优秀论文评选及2025年盐城市教育科研论文评比结果正式揭晓,我校多位教师凭借扎实的教学实践、深刻的教育思考,从众多参赛者中脱颖而出,斩获荣誉,为学校教育科研工作再添亮丽一笔!
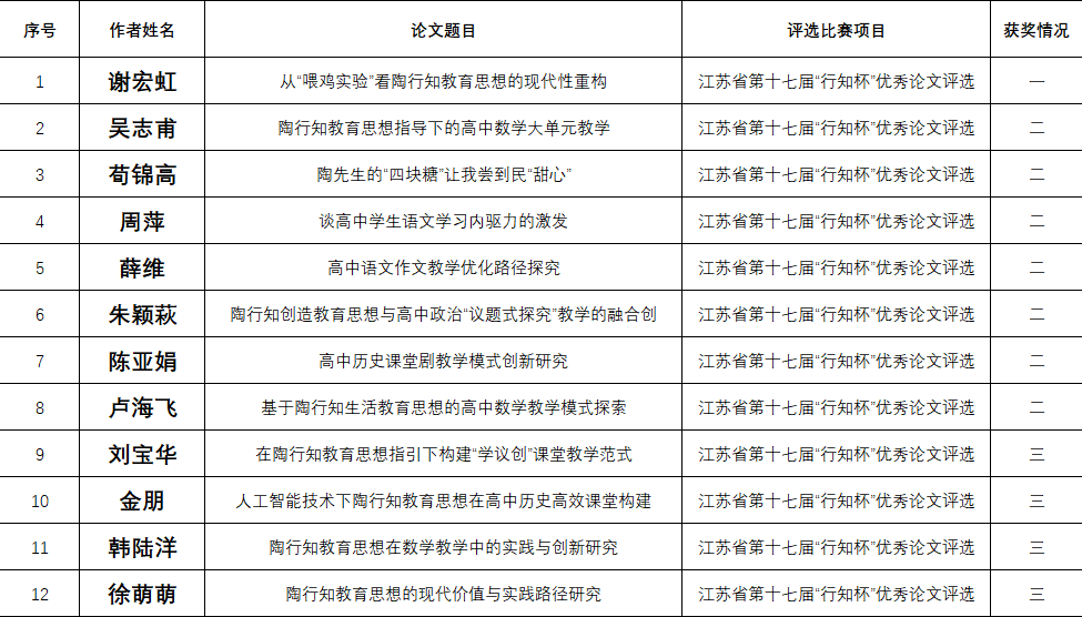
江苏省第十七届“行知杯”优秀论文评选

2025年盐城市教育科研论文竞赛

我校是“江苏省陶行知实验学校”,这些荣誉的获得充分展现了学校在陶行知教育思想理论研究与实践探索上的深厚积淀与蓬勃活力,对教育教学热点、重点问题的探索和思考,尽显育人初心、潜心钻研探索的良好风貌。在此,学校向获奖教师致以最热烈的祝贺!
近年来,学校始终坚持“科研兴教、以研促教”理念,搭建多元教研平台,鼓励教师立足校情学情开展课题研究与论文创作,不断提升学科素养与科研能力。此次殊荣既是对获奖教师的肯定,更是对全校教科研工作的激励。我校将以此为契机,进一步搭建教师专业成长平台,鼓励更多教师深耕教育科研,以更优质的教学实践赋能学生全面发展。
拟稿:金朋
审核:梅蓉
发布:王娟
分享到:
苏ICP备11081810号
© 1999—2026 All Rights Reserved 版权所有 上海雏阳投资·创新教育集团 校园欺凌举报电话:0515-85235953
校址:(上海总部)上海市闵行区中春路8633弄15幢 | (东台校区)小学、初中:江苏省东台市金海西路99号 高中:江苏省东台市万泉路199号 技工学校:江苏省东台市东台镇三灶居委会二十三组129号 | (阜宁校区)小学、初中:江苏省阜宁县协鑫大道5号 | (上海校区)上海市金山区松隐大街100号